車無限 精品工坊

 找回密碼
 立即註冊
查看: 11874|回復: 0

Focus KW Bilstein 倍適登 PROGi 避震器 討論說明

[複製鏈接]
發表於 2017-9-30 22:09:42 | 顯示全部樓層 |閱讀模式
這篇避震器的說明,有些是網路上的討論文
花了一週在網路上看文章做功課

蒐集了一些 " 一般人" 比較需要或是想知道
的討論

再加上一些見解
過濾掉一些不重要的文字
想到應該很多人會用手機看,所以只好把字放大

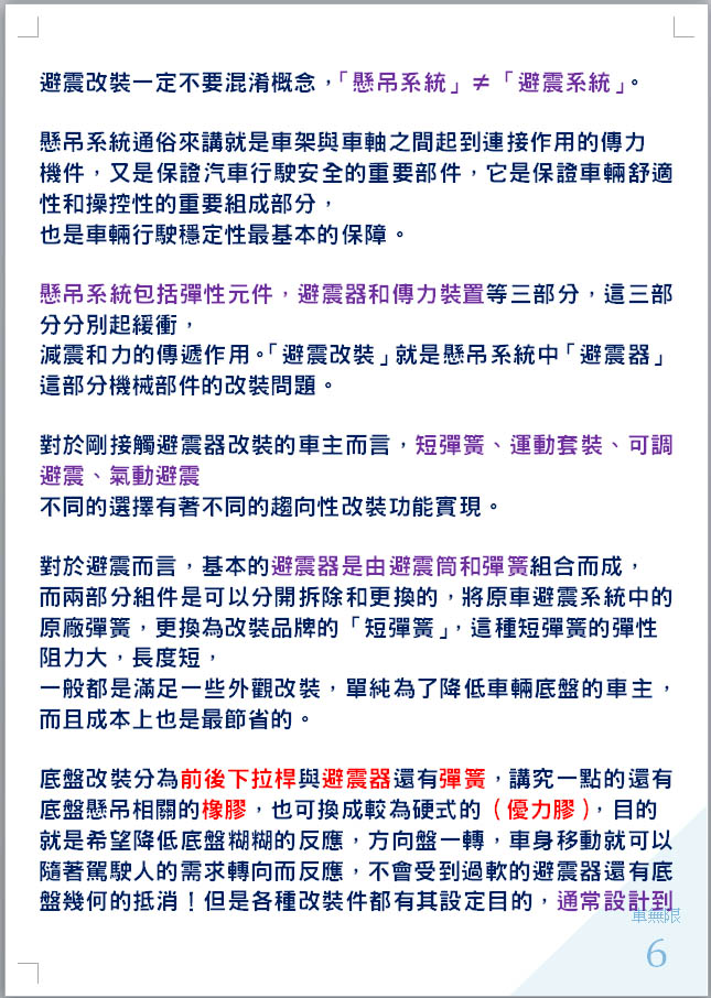
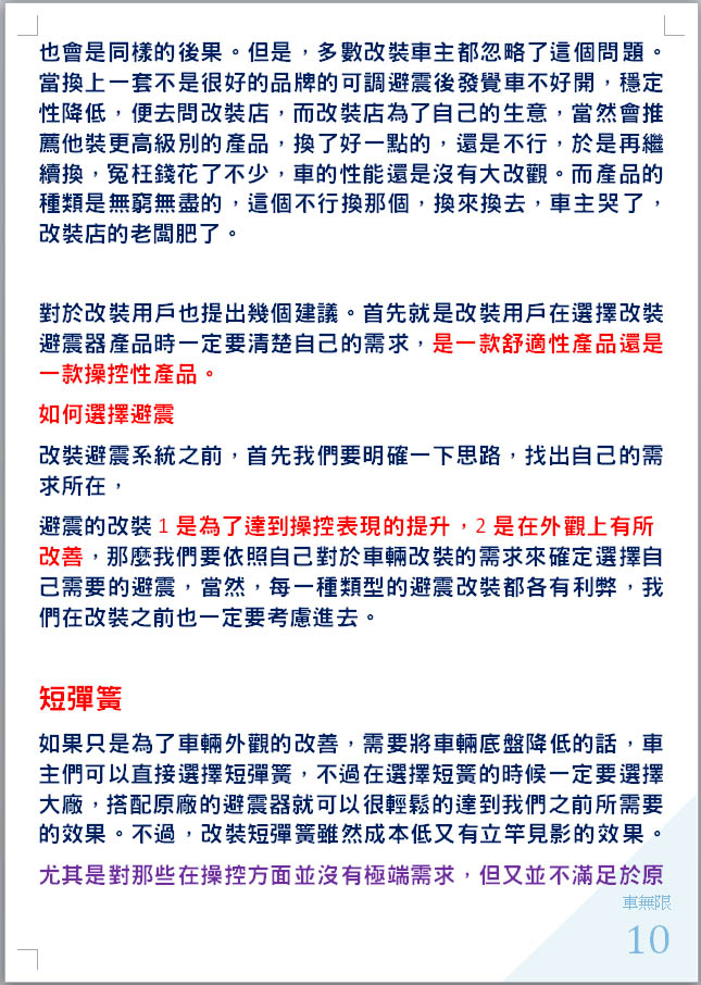
改裝必須先了解避震器設計的特性,
才會知道自己的需求
避免浪費錢走冤枉路

就像 Bilstein 有異音在網路上討論蠻正常的
TEIN 在官網寫到有某些聲音是不在保固內

一般人想提昇駕駛穩定性
大概拉桿,防傾桿,抑制桿或許就夠了

偶而想開快一點又有預算問題
再加上短彈簧就差不多了吧

如果還想改趴改帥
那就必須上一組基礎的可調避震器

但是,有哪一家的避震是建議改到一指以下嗎?
避震改太低多少都會降低壽命

如果平常駕駛就快,還要舒適
PROGi 的倒叉就蠻適合

若屬於激烈操駕,跑山路都想跑第一
還有其他更好的品牌可以參考

車無限-避震器廠牌1.jpg


車無限-避震器廠牌2.jpg

車無限-避震器廠牌3.jpg

車無限-避震器廠牌4.jpg

車無限-避震器廠牌5.jpg

車無限-避震器廠牌6.jpg

車無限-避震器廠牌7.jpg

車無限-避震器廠牌8.jpg

車無限-避震器廠牌9.jpg

車無限-避震器廠牌10.jpg

車無限-避震器廠牌11.jpg

車無限-避震器廠牌12.jpg

車無限-避震器廠牌13.jpg

車無限-避震器廠牌14.jpg

車無限-避震器廠牌15.jpg
回復

使用道具 舉報

高級模式
B Color Image Link Quote Code Smilies

本版積分規則

Archiver|手機版|小黑屋|車無限 Focus 汽車 精品 改裝

GMT+8, 2026-4-24 19:37 , Processed in 0.402955 second(s), 21 queries .

Powered by Moby! X3.4

Copyright © 2010-2021, Moby 車無限.

快速回復 返回頂部 返回列表